Instance Verification Kit (IVK)
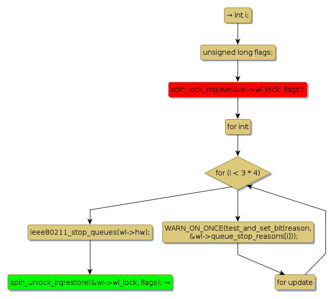
spin lock @ [33478+39+/linux-3.19-rc1/drivers/net/wireless/ti/wlcore/tx.c]
Instance Signature: wl_lock
|
The Matching Pair Graph:
|
|
Function Name
|
Control Flow Graph (CFG)
|
Events Flow Graph (EFG)
|
Source Correspondence
|
|
wlcore_stop_queues
|
|
|
[33365+18+/linux-3.19-rc1/drivers/net/wireless/ti/wlcore/tx.c]
|